院校对比
对比
清空
当前位置 :
考研院校库
>
广东金融学院
广东金融学院
院校代码:11540
普通高校
广东
加入对比
添加老师微信
加入
考研
交流群
首页
招生目录
招生简章
参考书目
报录比
历年真题
考研资料
分数线
复试调剂
热门专业
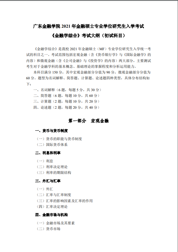
广东金融学院2021研招考试大纲(金融专硕)
院校专业咨询
姓名:
电话:
报考专业:
问题:
高校人气排名
南京师范大学
9854619
华东师范大学
9031528
苏州大学
8912468
武汉大学
8502990
武汉理工大学
6778595
四川大学
6663007
中南大学
6659860
郑州大学
6497179